Atlantis Documentation

Author

Kasper, Jacob (Marine and Freshwater Research Institute Iceland)

Also check out the FAQ at Atlantis FAQ

Atlantis seminars

The Atlantis youtube channel has lectures on how to use the model and over time will accumulate talks from across the entire Atlantis community.

Manual

The Atlantis Manual can be found in two parts:

Part 1 covers the physics and biology - pdf or doc.

Part 2 covers the fishing and other socioeconomic parts - pdf or doc.

Overview

A short doc (taken from an earlier draft of a paper on lessons learnt about EBM form Atlantis) on what are critical data needed for constructing an Atlantis model and example model structures, component lists and maps that may act as a useful guide when drawing together, scoping or starting an Atlantis model.

Component Description

Box model structure

Biology

Effect of temperature on functional groups
BioPhysics Equations
Mortality Output files
Recruitment Options
External Mortality, Growth and Recruitment Scaling    

Economics

FriendShip Network

Model Linkage

atLink Module
Interaction with atecology

Lectures

Material from previous Atlantis courses can be found here.

Other Useful Information

Planning a new project

Example Atlantis Timetable (if all goes to plan) - drawn up by Isaac Kaplan, but roughly indicative

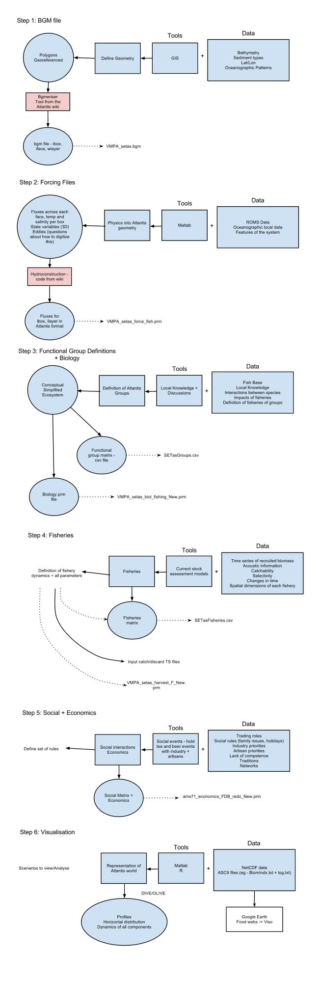
Atlantis Steps- Sketch of Atlantis model development steps - drawn up by Carolina Parada from INPESCA.

So, you’re thinking of building an Atlantis model - a few things to consider before you start.

FAQ - Frequently Asked Questions

File Formats - Windows vs Linux vc Mac

Atlantis Google Group - Google Group for asking questions about how to build Atlantis models and sharing tools used in Atlantis model development, validation, visualization, etc.

A summary paper looking at lessons learnt from the first 10 years worth of Atlantis projects can be found here .

Model training and use documentation

Read these in the following order:

atlantis_summary.doc

How to Build an Atlantis Model.doc

Atlantis_additions.doc
Atlantis_details.doc

Summary of model file types and some example exercises to try to get a feel for them (Atlantis Exercises.docx).

Projects

Example applications can be found under the Applications section of the wiki.

Example of how to implement salmon in Atlantis is given here - baed on work done in the Puget Sound

Also check out the FAQ at Atlantis FAQ

Manual

The Atlantis Manual can be found in two parts:

Part 1 covers the physics and biology - pdf or doc.

Part 2 covers the fishing and other socioeconomic parts - pdf or doc.

Overview

A short doc (taken from an earlier draft of a paper on lessons learnt about EBM form Atlantis) on what are critical data needed for constructing an Atlantis model and example model structures, component lists and maps that may act as a useful guide when drawing together, scoping or starting an Atlantis model.

Component Description

Box model structure

Biology

Effect of temperature on functional groups
BioPhysics Equations
Mortality Output files
Recruitment Options
External Mortality, Growth and Recruitment Scaling    

Economics

FriendShip Network

Model Linkage

atLink Module
Interaction with atecology

Lectures

Material from previous Atlantis courses can be found here.

Other Useful Information

Planning a new project

Example Atlantis Timetable (if all goes to plan) - drawn up by Isaac Kaplan, but roughly indicative

Atlantis Steps- Sketch of Atlantis model development steps - drawn up by Carolina Parada from INPESCA.

So, you’re thinking of building an Atlantis model - a few things to consider before you start.

FAQ - Frequently Asked Questions

File Formats - Windows vs Linux vc Mac

Atlantis Google Group - Google Group for asking questions about how to build Atlantis models and sharing tools used in Atlantis model development, validation, visualization, etc.

A summary paper looking at lessons learnt from the first 10 years worth of Atlantis projects can be found here .

Model training and use documentation

Read these in the following order:

atlantis_summary.doc

How to Build an Atlantis Model.doc

Atlantis_additions.doc
Atlantis_details.doc

Summary of model file types and some example exercises to try to get a feel for them (Atlantis Exercises.docx).

Projects

Example applications can be found under the Applications section of the wiki.

Example of how to implement salmon in Atlantis is given here - baed on work done in the Puget Sound

Also check out the FAQ at Atlantis FAQ

Manual

The Atlantis Manual can be found in two parts:

Part 1 covers the physics and biology - pdf or doc.

Part 2 covers the fishing and other socioeconomic parts - pdf or doc.

Overview

A short doc (taken from an earlier draft of a paper on lessons learnt about EBM form Atlantis) on what are critical data needed for constructing an Atlantis model and example model structures, component lists and maps that may act as a useful guide when drawing together, scoping or starting an Atlantis model.

Component Description

Box model structure

Biology

Effect of temperature on functional groups
BioPhysics Equations
Mortality Output files
Recruitment Options
External Mortality, Growth and Recruitment Scaling    

Economics

FriendShip Network

Model Linkage

atLink Module
Interaction with atecology

Lectures

Material from previous Atlantis courses can be found here.

Other Useful Information

Planning a new project

Example Atlantis Timetable (if all goes to plan) - drawn up by Isaac Kaplan, but roughly indicative

Atlantis Steps- Sketch of Atlantis model development steps - drawn up by Carolina Parada from INPESCA.

So, you’re thinking of building an Atlantis model - a few things to consider before you start.

FAQ - Frequently Asked Questions

File Formats - Windows vs Linux vc Mac

Atlantis Google Group - Google Group for asking questions about how to build Atlantis models and sharing tools used in Atlantis model development, validation, visualization, etc.

A summary paper looking at lessons learnt from the first 10 years worth of Atlantis projects can be found here .

Model training and use documentation

Read these in the following order:

atlantis_summary.doc

How to Build an Atlantis Model.doc

Atlantis_additions.doc
Atlantis_details.doc

Summary of model file types and some example exercises to try to get a feel for them (Atlantis Exercises.docx).

Projects

Example applications can be found under the Applications section of the wiki.

Example of how to implement salmon in Atlantis is given here - baed on work done in the Puget Sound